你是否以为“脂肪肝没什么大事”?事实上,脂肪肝也会导致严重的疾病!
什么是脂肪肝?
非酒精性脂肪性肝病(NAFLD)是全球最常见的慢性肝病和健康体检人群血清转氨酶增高的主要原因,现已取代病毒性肝炎成为我国第一大慢性肝病。中华医学会肝病学分会发布的《代谢相关(非酒精性)脂肪性肝病防治指南(2024年版)》指出,全球超30%的人患有脂肪肝。当脂肪在肝脏中堆积时,就会发生脂肪肝,这会导致非酒精性脂肪性肝炎(NASH),并最终导致肝损伤,炎症严重的人更容易出现瘢痕形成,也就是肝纤维化,肝纤维化是肝硬化甚至肝癌的驱动因素。脂肪肝可能带来一系列的风险的增高,如肝脏失代偿、肝癌、心血管-肾脏-代谢相关疾病、非肝脏恶性肿瘤等。所以,你还会以为“脂肪肝没什么大事”吗?
中医药因其多靶点和多途径的作用机制而广受关注。片仔癀针对脂肪肝和肝纤维化的治疗取得了新突破,为肝病治疗提供了新选择。
片仔癀通过调节肠道菌群与代谢物改善非酒精性脂肪性肝病
香港中文大学于君课题组从肠道菌群调节开展了片仔癀抗非酒精性脂肪性肝病的研究。
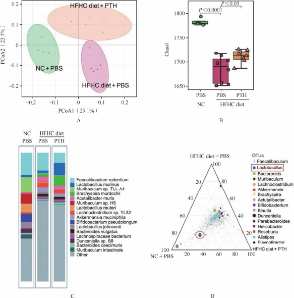
研究人员通过对小鼠粪便样本进行宏基因组测序分析,发现片仔癀可修复肠道菌群失衡,显著增加包括乳酸杆菌、植物乳杆菌、乳酸链球菌以及枯草杆菌等在内的有益菌的丰度。而乳酸杆菌能有效抑制由MCD(蛋氨酸和胆碱缺乏)饮食诱导的非酒精性脂肪性肝炎进展。此外,片仔癀可以恢复脂肪肝病变小鼠的肠道屏障功能,表现为肠道通透性降低,血清内毒素水平下降,以及上皮紧密连接蛋白E-cadherin表达增加。利用液相色谱-质谱联用技术进行代谢分析,发现片仔癀处理过的小鼠门静脉中胆汁酸代谢发生显著变化。进一步分析发现,完整的肠道菌群在片仔癀抗非酒精性脂肪性肝炎作用中不可或缺。片仔癀通过调节肠道菌群和代谢物发挥抑制非酒精性脂肪性肝炎的作用,有望成为非酒精性脂肪性肝炎防治的潜在药物。
图1 片仔癀改善非酒精性脂肪性肝炎小鼠肠道菌群失调
A. 对照组小鼠、非酒精性脂肪性肝炎小鼠和片仔癀治疗 非酒精性脂肪性肝炎小鼠肠道微生物群 PCoA;B. 三组小鼠的 Chao1多样性;C. 三组小鼠的差异细菌丰度;D. 三组小鼠的肠道微生物群三元图
研究结果显示,片仔癀能有效预防由多种饮食,包括高脂高胆固醇饮食(HFHC)、胆碱缺乏的高脂饮食(CD-HFD)以及蛋氨酸胆碱缺乏饮食(MCD)引起的非酒精性脂肪性肝炎进展,同时显著抑制肝损伤、肝脏甘油三酯聚集和脂质过氧化。此外,片仔癀可治疗MCD饮食诱导的非酒精性脂肪性肝炎,显著改善小鼠的脂肪变性和肝损伤。
此项研究首次证明,片仔癀可能是预防和治疗脂肪肝炎的有效药物。从机制上讲,片仔癀调节肠道菌群,恢复肠道屏障,改变肠道代谢物的功能,从而通过肠-肝轴缓解非酒精性脂肪性肝炎的发生和进展。[1]
片仔癀治疗慢性乙型肝炎肝纤维化临床研究
片仔癀治疗慢性乙型肝炎肝纤维化的临床研究由上海中医药大学附属曙光医院牵头,全国10家中心共同参与开展,试验采用安慰剂平行对照、加载、随机、双盲、多中心的研究设计,试验组:基础用药+片仔癀,对照组:基础用药+片仔癀模拟剂,基础用药为恩替卡韦,疗程为48周,共纳入144例受试者。围绕肝组织病理学改变(Ishak 炎症分级评分、肝纤维化分期)、肝脏硬度值等进行疗效观察。
结果显示,在总体人群上,与安慰剂相比,片仔癀在改善纤维化分期、碱性磷酸酶方面具有明显的临床优势(P < 0.05)。在改善Ishak炎症分级、提高抗肝纤维化有效率、改善肝脏硬度值、改善肝功能其他指标(间接胆红素、直接胆红素、总胆红素)方面有优于对照组的趋势;对于初治和早期肝纤维化(2+3期)患者,试验组在提高抗肝纤维化有效率、改善Ishak炎症分级方面具有明显的临床优势,抗纤维化有效率提升约20%。[2][3]
图2. Ishak评分分布
片仔癀多机制协同,实现“肝肠同治”
随着脂肪肝患病人数持续攀升,其防控已成为重大公共卫生问题。片仔癀由麝香、牛黄、蛇胆、三七等多味药材组成,具有清热解毒、凉血化瘀、消肿止痛的功效,片仔癀的多成分、多靶点作用模式,契合了脂肪肝“肝—肠轴”交互影响的病理特点,实现了“肝肠同治”的中医治疗理念,为脂肪肝和肝纤维化患者提供了新的治疗选择。
强化科技创新引领,夯实打造中医药科研高地
近几年,片仔癀公司坚持以现代科学诠释传统中医药的科学内涵,不断夯实打造中医药科研高地,提升科技创新实力。2025年上半年,片仔癀研发投入超过1亿元。围绕片仔癀及复方片仔癀含片、茵胆平肝胶囊等优势品种,片仔癀深入系统开展高质量临床研究和药效机制、理论创新研究,加强对核心产品片仔癀的二次开发研究,深入挖掘片仔癀的潜在功效,不断优化产品质量和疗效,提升产品的市场竞争力。日前,公司学术专著《片仔癀基础研究与临床应用新进展》由科学出版社正式出版,中国科学院院士、国医大师陈可冀主编,系统论述片仔癀基础研究与临床应用新进展,展示了其对急慢性肝炎、肝纤维化、原发性肝癌等疾病的显著疗效,也展示了片仔癀促进免疫调节,减少炎症反应的作用,体现了传统中药复方配伍和炮制的独特优势,也体现了中医药治未病、调阴阳、扶正祛邪的“异病同治”优势。
参考文献:
[1]Xianyi Zeng, Xiang Zhang, Hao Su,Hongyan Gou, Harry Cheuk-Hay Lau,Xiaoxu Hu, Ziheng Huang, Yan Li, JunYu. Pien Tze Huang Protects AgainstNon-Alcoholic Steatohepatitis byModulating the Gut Microbiota andMetabolites in Mice. Engineering2024,35(4):257-269
[2]陈可冀 主编.片仔癀基础研究与临床应用新进展[M].北京:科学出版社,2025:075
[3]Zhang X, Zhang L, Ji L, et al. Pien Tze Huang plus entecavir improves hepatic fibrosis in Chinese patients with chronic hepatitis B. Phytomedicine. Published online May 2, 2025. doi:10.1016/j.phymed.2025.156741



