2016年11月27日,中华中医药学会中药大品种联盟发布《中药大品种科技竞争力报告(2016版)》,我公司凭借多年来在科技投入、科技产出、科技奖励等方面的突出成绩,名列“清热解毒类中药科技竞争力排行”第一位,在全国所有中成药(含注射液)排行中跻身前十五,充分肯定了片仔癀近几年来作为中药大品种的科技发展水平。
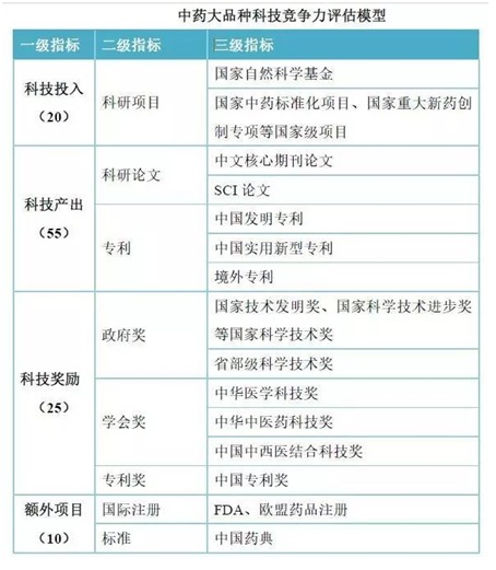
《中药大品种科技竞争力报告》由中药大品种联盟和万方数据联合编制,围绕中药大品种,从基金申报、论文发表、专利申请、技术奖励、注册审评等方面,探索建立起科技竞争力评价指标体系与模型,得出了客观、综合、极具说服力的评价结果。我司此次榜上有名,是对片仔癀近年来在技术领域方面不懈努力的一大肯定,代表着我司科技能力显著提升。
技术创新与维护是制药企业不可忽视的前进动力,不仅能提高生产力,同时也能扩大品牌在医疗专业领域中的影响力和知名度,得到医、药界同仁的认可,助力片仔癀品牌的成长。
虽然目前我司在技术研发领域上取得了一些进步,但离公司的整体战略提升还有一定差距。十三五期间,技术中心将以此为动力,紧紧围绕公司整体发展布局,进一步创新思路,开拓进取,加深与各科研院校等的合作,汇聚中医医疗、研究机构、大学等多方力量,做好研发顶层设计,从国家中药标准化项目、国家重大新药创制等方面不断努力,探索片仔癀公司科研整合协同发展的新路径,深入挖掘片仔癀作为国宝名药的科技价值,争取获得更大的突破。



